suncitygroup太阳集团(中国)-官方网站
招生代码
12668
学校首页
设为首页
加入收藏
suncitygroup太阳集团
首页
学院概况
学院简介
组织架构
领导分工
师资团队
客座教授
学院新闻
党建工作
太阳集团
人才培养
专业设置
科研管理
科研项目
学术交流
评建专栏
团学工作
招生就业
师生风采
教师风采
学生风采
专升本
学生作品
相关栏目
院系热点
首页
»
正文
»
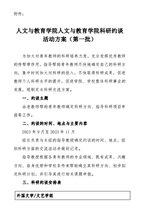
suncitygroup太阳集团关于印发《科研约谈活动方案》的通知
发布时间:2023年09月22日
字体大小:
小
中
大
版权所有:suncitygroup太阳集团(中国)-官方网站 地址:7号综合楼419、424、427
电话:020-87478447 020-87477679